シップスマストカップ
相模湾キハダマグロ釣りペア大会
- HOME
- 釣り
- 2025 Shipsmast&SHIPSMAST.U
釣り大会&体験会 - シップスマストカップ
相模湾キハダマグロ釣りペア大会



【イベント名】
シップスマストカップ 相模湾キハダマグロ釣りペア大会
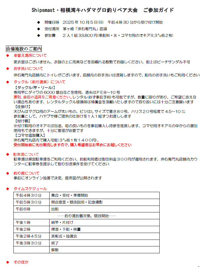
【開催日】2025年10月5日(日)
【開催地】茅ヶ崎・沖右衛門丸

■主 催
スポーツニッポン新聞社、東日本釣宿連合会
■特別協賛
■開催日時
2025年10月5日(日) 少雨決行
※順延の場合は10月19日(日)
■釣り場
相模湾
■開催店
■募集定員
30組60人
※ペアの形態は「女性と男性」、または「女性同士のペア」に限り、「男性同士のペア」はお断りします。
※定員になり次第締め切り。中学生以下は参加不可。
※プラスエム製品(キャップ、ウエア、グローブなど)愛用者に限ります
■対象魚
キハダマグロ
■参加費
2人1組 33,800円
参加費には乗船料、氷、コマセ用のオキアミ(ペアで3㌔板×2枚)を含みます
【コマセ・付けエサについて】
※コマセ用オキアミは沖右衛門丸店内で追加購入可能(3㌔板1枚1400円)
※付けエサ用のオキアミは参加費に含まれません。別途、粒の良いものを事前購入し持参をすることを推奨します(コマセ用オキアミの中からの選別使用もできますが、十分に管理が必要です)
■規 定
①受付開始:午前4時30分 出船:午前6時 納竿:午後1時(予定)
②釣座:オンラインくじ引きによる事前抽選で決定
③竿は一人1本(予備竿の持ち込み可)
④オキアミ使用のエサ釣り限定
⑤ハリス全長は10mまで、ビシはLサイズ
オモリは80号で統一、テンビンは固定式・誘導式どちらも使用可
■検量場所
茅ヶ崎漁港
■審査方法
1組2匹の重量合計(同重量の場合は全長合計で決定)
■表彰
総合1~3位(横取り制)、船別賞1位
※当日の釣果で変更の可能性あり
【優勝ペアに副賞として】
ハイアールジャパンセールス様ご提供
319L 上開き式冷凍庫(品番:JF-MNC319B)1台

外形寸法(mm)は幅1055×奥行745×高さ910。
機能については下記URLでご確認ください。
https://www.haier.com/jp/freezers/jf-mnc319b.shtml
■備考
・船酔いが不安な方は必ず酔い止め薬をご使用ください。
・道具は各自持参を原則とし、貸し道具が必要な方は必ず申し込み時にご確認ください。ご要望にお応えできない場合もございます。
■注意事項
・荒天等による中止の判断は、前日の13時までに行い、参加者への一斉メールでお知らせします。
・当日は動きやすい服装の上に、雨カッパなど、濡れたり汚れても良い着衣を御用意ください。また足下は長靴などを御用意ください。サンダル等の滑りやすい履き物での御乗船は厳禁です。
・参加者は必ず救命胴衣を着用、イベント中の飲酒厳禁。マナーを守って楽しい釣りをしましょう。
■申し込み
「EASY ENTRY」からのネットエントリー。
※申し込みは先着順となります。お申込みいただいた時間によっては、定員枠が埋まりキャンセル待ちになる場合がございますので、ご了承ください。
【申し込みは「イージーエントリー」から】
申し込みは先着順となります。お申込みいただいた時間によっては、定員枠が埋まりキャンセル待ちになる場合がございますので、ご了承ください。
参加申し込み(エントリー)は「イージーエントリー / EASY ENTRY」を使ったネットエントリー(事前決済)となります。エントリー受付日時になりましたらご希望の釣り宿を選択しお申込みください。
エントリーにはイージーエントリー・ユーザー登録が必要になります。
ユーザー登録は無料で、会費等は発生いたしません。ユーザー登録が完了すると、各イベントにお申し込みいただけます。事前にイージーエントリーのユーザー登録(会員登録)を済ませておくことをおすすめします。
【取材に関するお願い】
大会当日はスポーツニッポン新聞社の取材が入る予定となっています。取材や写真撮影及びスポニチ紙面・WEB・SNSへの掲載・公開を拒否される方は、事前に必ず申告してください。申告がない場合、以下の原則をご了解いただいたものと判断いたします。
大会中の映像・写真・記事・記録・位置情報・申込者の氏名、年齢、住所(国名、都道府県名または区市町村名)等のテレビ・新聞・雑誌・インターネット等への掲載権と肖像権は主催者に属します。
主催者は個人情報の重要性を認識し、個人情報の保護に関する法律及び関連法令等を遵守し、主催者の個人情報保護方針に基づき、個人情報を取扱います。
■お問い合わせ
スポニチ事業部 担当:藤田、高橋
電話 03ー3820-0651
![]() |
|||
![]() |
![]() |
![]() |
![]() |
![]() |
![]() |
![]() |
![]() |
![]() |
![]() |
![]() |
![]() |
![]() |
![]() |
![]() |
![]() |
![]() |
![]() |
![]() |
![]() |
![]() |
![]() |
![]() |
![]() |
![]() |
![]() |
![]() |
![]() |
![]() |








































